티스토리 뷰
2025년도 국가공무원 9급 공채 선발인원 4,330명…지난해보다 419명 감소
2025년도 국가공무원 9급 공개경쟁채용시험에서는 총 4,330명을 선발한다. 이는 지난해 4,749명 대비 419명이 감소한 규모로, 행정직군은 감소했으나 과학기술직군은 증가했다.
행정직군 감소, 과학기술직군 증가
인사혁신처가 2025년 1월 2일 공고한 내용에 따르면:
행정직군: 3,630명(전년 대비 461명 감소)
과학기술직군: 700명(전년 대비 42명 증가)
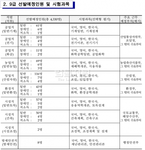
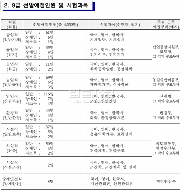
주요 직렬별 선발 인원은 다음과 같다:
행정직(일반행정) 전국: 342명
세무직: 875명
교정직: 583명
검찰직: 245명
출입국관리직: 134명
환경직(일반환경): 43명
시설직(일반토목): 57명
방송통신(전송기술): 46명
응시연령 및 시험 과목 변경
응시연령: 18세 이상(2007.12.31. 이전 출생자). 단, 교정·보호직은 20세 이상(2005.12.31. 이전 출생자).
시험 과목: 국어, 영어, 한국사 공통과목 외 직렬별 전문과목 2개.
시험시간 변경: 국어·영어 과목의 시험시간이 각각 5분씩 연장되어 총 110분(10:00~11:50)으로 변경.
합격자 결정 방식 변경
기존 동점자 모두 합격 처리에서 변경:
전문과목 성적이 높은 순서로 합격.
예시: 일반행정 직류는 '행정법총론'과 '행정학개론'의 합산 점수 기준.
시험 일정
원서 접수: 2월 3일 ~ 7일
필기시험: 4월 8일
필기시험 합격자 발표: 5월 9일
면접시험: 5월 28일 ~ 6월 2일
최종합격자 발표: 6월 20일
7급·5급 공채 및 외교관 후보 선발
7급 공채: 595명
5급 공채: 305명
외교관후보자 선발시험: 42명
7급과 5급 공채에서는 공직적격성평가(PSAT) 및 전문과목 시험이 시행된다.
결론
2025년도 국가공무원 9급 공채는 선발 인원 축소와 함께 시험 과목 및 합격자 결정 방식이 실무 역량 중심으로 개편되었다. 수험생들은 이러한 변화를 염두에 두고 시험 준비에 임해야 한다.



출처: 법률저널